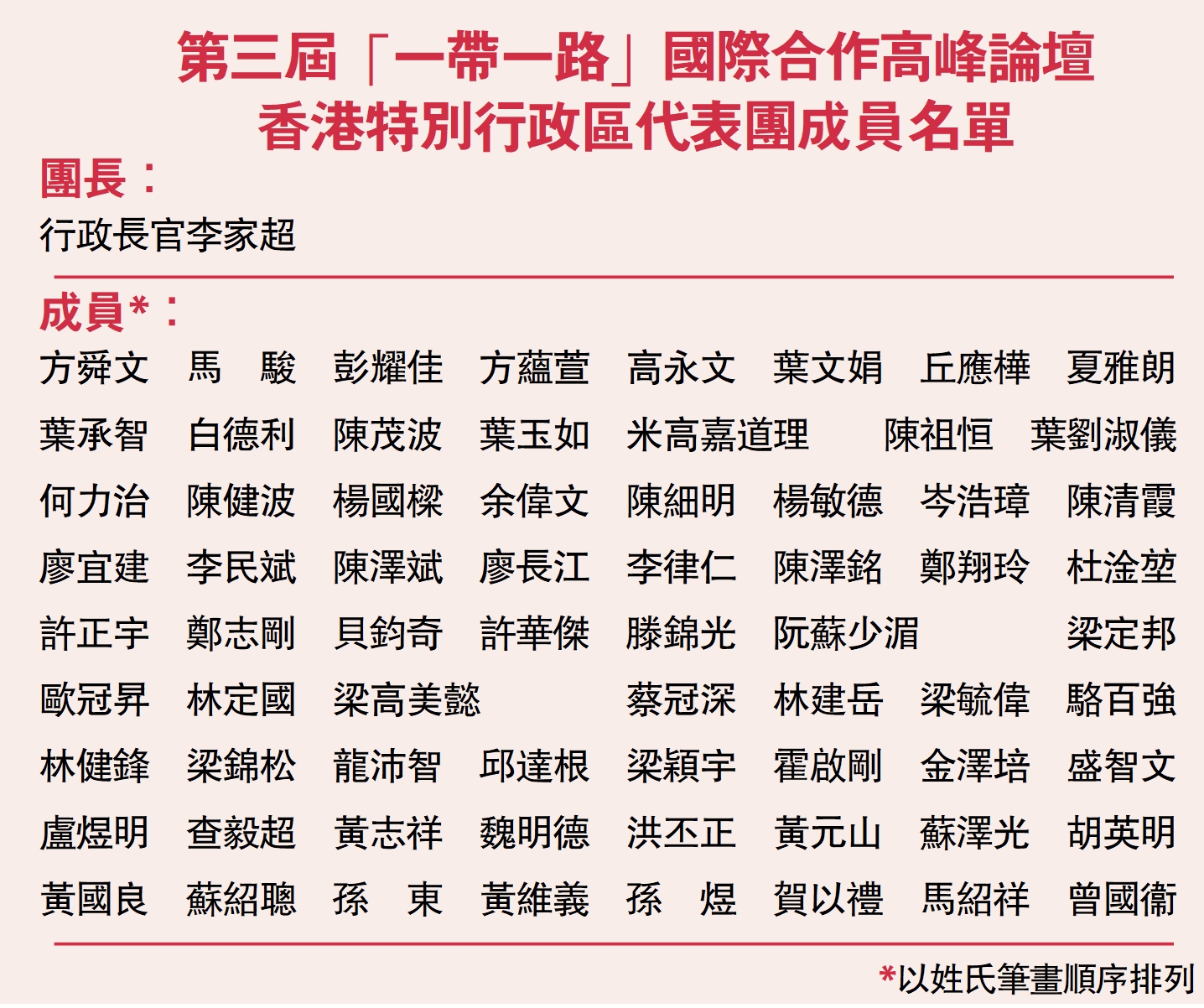
第三屆「一帶一路」國際合作高峰論壇將於10月17日至18日(下周二至周三)在北京舉行,香港特區行政長官李家超16日將率領高規格的70人香港特區代表團參與高峰論壇。成員除了司局長等高層官員,還包括重量級政商界人士和不同界別的專家學者等。
李家超表示,會積極向國際社會展示香港獨特優勢,以及作為推動「一帶一路」高質量發展重要功能平台的角色。\大公報記者 龔學鳴
李家超表示,今年是共建「一帶一路」倡議10周年,第三屆「一帶一路」國際合作高峰論壇為國家今年的重點主場盛事,亦是推動共建「一帶一路」倡議最高級別的國際活動。他表示,在國家的支持下,很榮幸率領高規格代表團積極參與高峰論壇,充分顯示香港全面助力國家共建「一帶一路」工作。
70人包括政商界及專家學者
70人的特區代表團由行政長官率領,官方成員包括六位司局長:財政司司長陳茂波、律政司司長林定國、政制及內地事務局局長曾國衞、財經事務及庫務局局長許正宇、商務及經濟發展局局長丘應樺和創新科技及工業局局長孫東,加上廉政專員胡英明、行政長官辦公室主任葉文娟、特首政策組組長黃元山及「一帶一路」專員何力治,共11位高層官員參與。
此外,特區代表團其他成員包括政商界、公共機構、大型企業、專業界別、科研界及文化界人士等。包括中電非執行董事米高嘉道理、新世界行政總裁鄭志剛、信和集團主席黃志祥、東亞銀行聯席行政總裁李民斌、金管局總裁余偉文、行會召集人葉劉淑儀、行會成員林健鋒、廖長江、陳清霞、大律師公會主席杜淦堃、律師會會長陳澤銘等。
介紹香港背靠祖國優勢
李家超表示,代表團會積極向國際社會更好展示香港各方面的優勢,包括作為推動「一帶一路」高質量發展重要功能平台的角色,並介紹香港專業服務和香港背靠祖國、聯通世界的獨特優勢。
評論
查看更多評論>>
加載中……
熱榜
