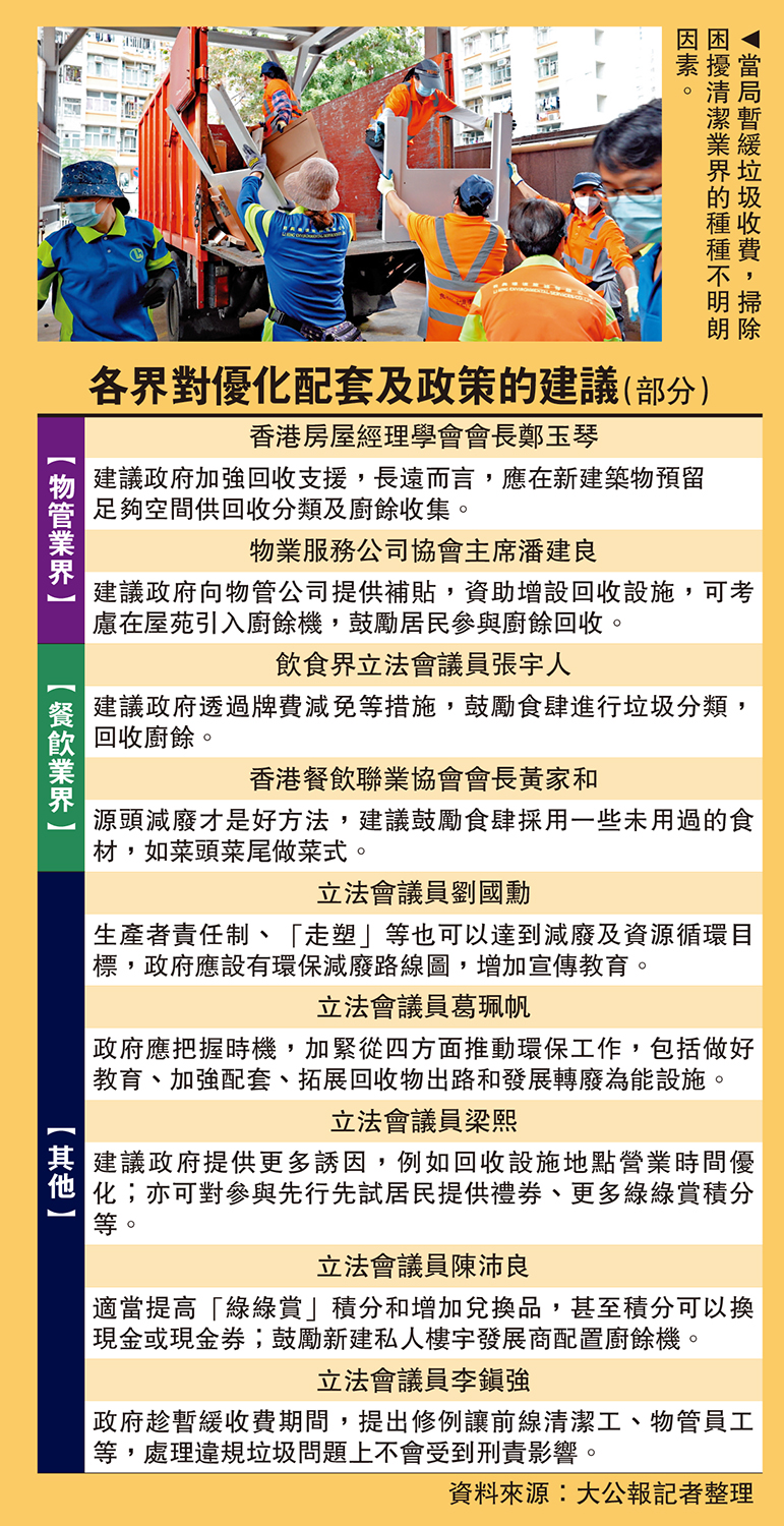
【物管業界】
香港房屋經理學會會長鄭玉琴
建議政府加強回收支援,長遠而言,應在新建築物預留
足夠空間供回收分類及廚餘收集。
物業服務公司協會主席潘建良
建議政府向物管公司提供補貼,資助增設回收設施,可考慮在屋苑引入廚餘機,鼓勵居民參與廚餘回收。
【餐飲業界】
飲食界立法會議員張宇人
建議政府透過牌費減免等措施,鼓勵食肆進行垃圾分類,回收廚餘。
香港餐飲聯業協會會長黃家和
源頭減廢才是好方法,建議鼓勵食肆採用一些未用過的食材,如菜頭菜尾做菜式。
【其他】
立法會議員 劉國勳
生產者責任制、「走塑」等也可以達到減廢及資源循環目標,政府應設有環保減廢路線圖,增加宣傳教育。
立法會議員 葛珮帆
政府應把握時機,加緊從四方面推動環保工作,包括做好教育、加強配套、拓展回收物出路和發展轉廢為能設施。
立法會議員 梁熙
建議政府提供更多誘因,例如回收設施地點營業時間優化;亦可對參與先行先試居民提供禮券、更多綠綠賞積分等。
立法會議員 陳沛良
適當提高「綠綠賞」積分和增加兌換品,甚至積分可以換現金或現金券;鼓勵新建私人樓宇發展商配置廚餘機。
立法會議員 李鎮強
政府趁暫緩收費期間,提出修例讓前線清潔工、物管員工等,處理違規垃圾問題上不會受到刑責影響。
資料來源:大公報記者整理
評論
查看更多評論>>
加載中……
熱榜
