個人中心
退出登錄
下載客戶端
大公文匯
首頁
新聞
視頻
評論
Go China
文娛
大文號
專題
資訊
大公報·教育佳
個人中心
退出登錄
下載客戶端
大公文匯
首頁
新聞
視頻
評論
Go China
文娛
大文號
專題
資訊
大公報·教育佳
首頁
新聞
香港
內地
大灣區
台海
國際
財經
視頻
熱點
直播
精選
評論
社評
來論
港評論
Go China
Discover China
China Live
Real China
文娛
文化
體育
娛樂
港飲港色
大文號
政務號
個人號
機構號
專題
新聞專題
特別策劃
資訊
專欄+
資訊推薦
各地動態
港澳速遞
大文健康
大公報·教育佳
今日大公
>>
港聞
優化醫療費用減免機制安排、優化後的入息限額
2025.10.30
04:24
普通話
粵語
字號
小
標準
大
超大
分享
分享至
今日大公
>>
港聞
優化醫療費用減免機制安排、優化後的入息限額
2025.10.30
04:24
普通話
粵語
字號
小
標準
大
超大
分享
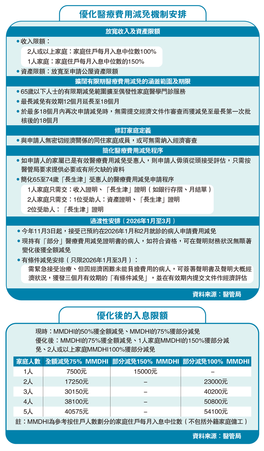
圖:優化醫療費用減免機制安排、優化後的入息限額
讀大公報PDF版面
評論
查看更多評論>>
加載中……
了解更多
熱榜
發佈你的評論