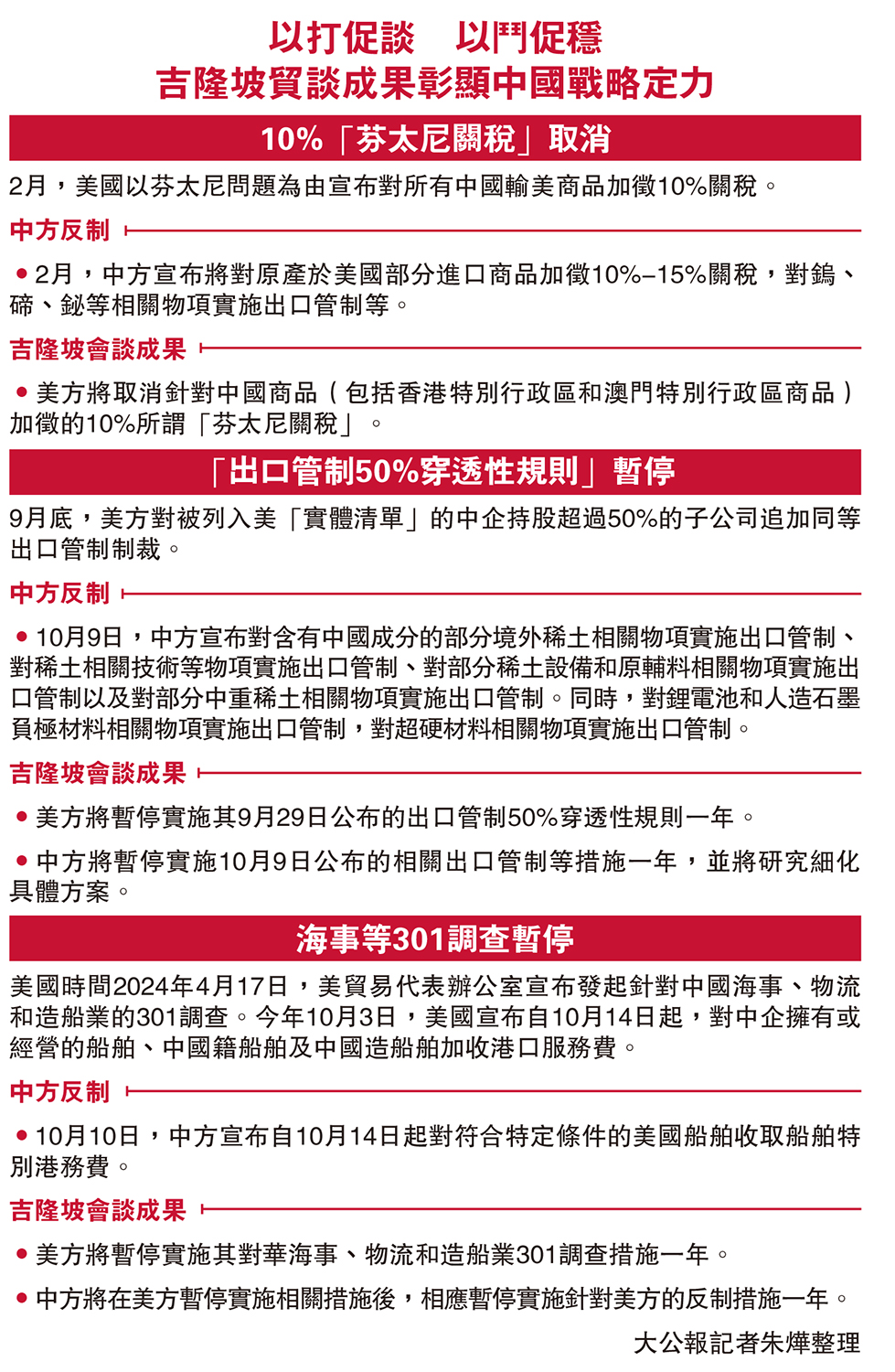
10%「芬太尼關稅」取消
2月,美國以芬太尼問題為由宣布對所有中國輸美商品加徵10%關稅。
中方反制
•2月,中方宣布將對原產於美國部分進口商品加徵10%-15%關稅,對鎢、碲、鉍等相關物項實施出口管制等。
吉隆坡會談成果
•美方將取消針對中國商品(包括香港特別行政區和澳門特別行政區商品)加徵的10%所謂「芬太尼關稅」。
「出口管制50%穿透性規則」暫停
9月底,美方對被列入美「實體清單」的中企持股超過50%的子公司追加同等出口管制制裁。
中方反制
•10月9日,中方宣布對含有中國成分的部分境外稀土相關物項實施出口管制、對稀土相關技術等物項實施出口管制、對部分稀土設備和原輔料相關物項實施出口管制以及對部分中重稀土相關物項實施出口管制。同時,對鋰電池和人造石墨負極材料相關物項實施出口管制,對超硬材料相關物項實施出口管制。
吉隆坡會談成果
•美方將暫停實施其9月29日公布的出口管制50%穿透性規則一年。
•中方將暫停實施10月9日公布的相關出口管制等措施一年,並將研究細化具體方案。
海事等301調查暫停
美國時間2024年4月17日,美貿易代表辦公室宣布發起針對中國海事、物流和造船業的301調查。今年10月3日,美國宣布自10月14日起,對中企擁有或經營的船舶、中國籍船舶及中國造船舶加收港口服務費。
中方反制
•10月10日,中方宣布自10月14日起對符合特定條件的美國船舶收取船舶特別港務費。
吉隆坡會談成果
•美方將暫停實施其對華海事、物流和造船業301調查措施一年。
•中方將在美方暫停實施相關措施後,相應暫停實施針對美方的反制措施一年。
大公報記者朱燁整理
評論
查看更多評論>>
加載中……
熱榜
