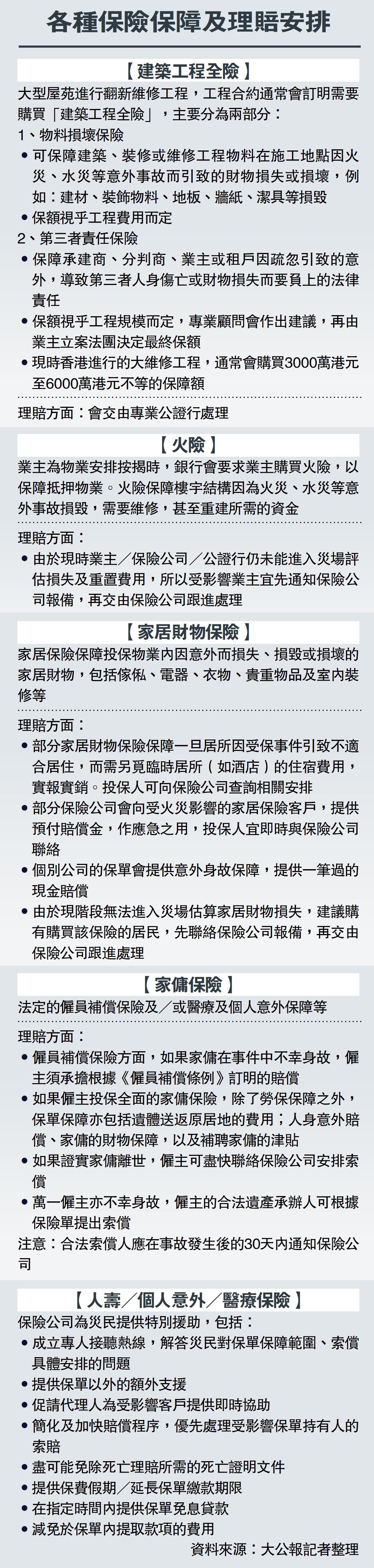
【建築工程全險】
大型屋苑進行翻新維修工程,工程合約通常會訂明需要購買「建築工程全險」,主要分為兩部分:
1、物料損壞保險
•可保障建築、裝修或維修工程物料在施工地點因火災、水災等意外事故而引致的財物損失或損壞,例如:建材、裝飾物料、地板、牆紙、潔具等損毀
•保額視乎工程費用而定
2、第三者責任保險
•保障承建商、分判商、業主或租戶因疏忽引致的意外,導致第三者人身傷亡或財物損失而要負上的法律責任
•保額視乎工程規模而定,專業顧問會作出建議,再由業主立案法團決定最終保額
•現時香港進行的大維修工程,通常會購買3000萬港元至6000萬港元不等的保障額
理賠方面:會交由專業公證行處理
【火險】
業主為物業安排按揭時,銀行會要求業主購買火險,以保障抵押物業。火險保障樓宇結構因為火災、水災等意外事故損毀,需要維修,甚至重建所需的資金
理賠方面:
•由於現時業主/保險公司/公證行仍未能進入災場評估損失及重置費用,所以受影響業主宜先通知保險公司報備,再交由保險公司跟進處理
【家居財物保險】
家居保險保障投保物業內因意外而損失、損毀或損壞的家居財物,包括傢俬、電器、衣物、貴重物品及室內裝修等
理賠方面:
•部分家居財物保險保障一旦居所因受保事件引致不適合居住,而需另覓臨時居所(如酒店)的住宿費用,實報實銷。投保人可向保險公司查詢相關安排
•部分保險公司會向受火災影響的家居保險客戶,提供預付賠償金,作應急之用,投保人宜即時與保險公司聯絡
•個別公司的保單會提供意外身故保障,提供一筆過的現金賠償
•由於現階段無法進入災場估算家居財物損失,建議購有購買該保險的居民,先聯絡保險公司報備,再交由保險公司跟進處理
【家傭保險】
法定的僱員補償保險及/或醫療及個人意外保障等
理賠方面:
•僱員補償保險方面,如果家傭在事件中不幸身故,僱主須承擔根據《僱員補償條例》訂明的賠償
•如果僱主投保全面的家傭保險,除了勞保保障之外,保單保障亦包括遺體送返原居地的費用;人身意外賠償、家傭的財物保障,以及補聘家傭的津貼
•如果證實家傭離世,僱主可盡快聯絡保險公司安排索償
•萬一僱主亦不幸身故,僱主的合法遺產承辦人可根據保險單提出索償
注意:合法索償人應在事故發生後的30天內通知保險公司
【人壽/個人意外/醫療保險】
保險公司為災民提供特別援助,包括:
•成立專人接聽熱線,解答災民對保單保障範圍、索償具體安排的問題
•提供保單以外的額外支援
•促請代理人為受影響客戶提供即時協助
•簡化及加快賠償程序,優先處理受影響保單持有人的索賠
•盡可能免除死亡理賠所需的死亡證明文件
•提供保費假期/延長保單繳款期限
•在指定時間內提供保單免息貸款
•減免於保單內提取款項的費用
資料來源:大公報記者整理
