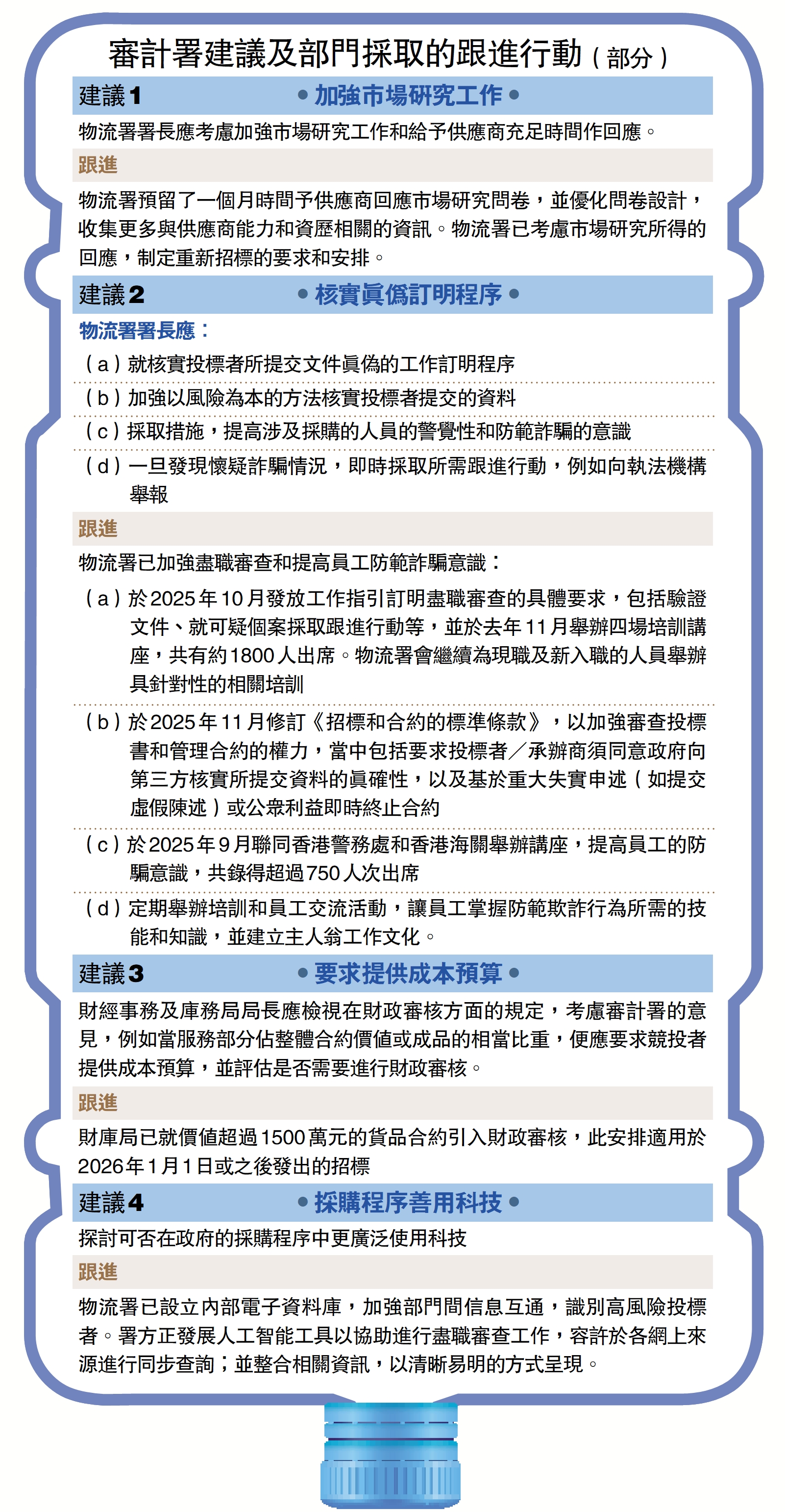
建議1
•加強市場研究工作•
物流署署長應考慮加強市場研究工作和給予供應商充足時間作回應。
跟進
物流署預留了一個月時間予供應商回應市場研究問卷,並優化問卷設計,收集更多與供應商能力和資歷相關的資訊。物流署已考慮市場研究所得的回應,制定重新招標的要求和安排。
建議2
•核實真偽訂明程序•
物流署署長應:
(a)就核實投標者所提交文件真偽的工作訂明程序
(b)加強以風險為本的方法核實投標者提交的資料
(c)採取措施,提高涉及採購的人員的警覺性和防範詐騙的意識
(d)一旦發現懷疑詐騙情況,即時採取所需跟進行動,例如向執法機構舉報
跟進
物流署已加強盡職審查和提高員工防範詐騙意識:
(a)於2025年10月發放工作指引訂明盡職審查的具體要求,包括驗證文件、就可疑個案採取跟進行動等,並於去年11月舉辦四場培訓講座,共有約1800人出席。物流署會繼續為現職及新入職的人員舉辦具針對性的相關培訓
(b)於2025年11月修訂《招標和合約的標準條款》,以加強審查投標書和管理合約的權力,當中包括要求投標者/承辦商須同意政府向第三方核實所提交資料的真確性,以及基於重大失實申述(如提交虛假陳述)或公眾利益即時終止合約
(c)於2025年9月聯同香港警務處和香港海關舉辦講座,提高員工的防騙意識,共錄得超過750人次出席
(d)定期舉辦培訓和員工交流活動,讓員工掌握防範欺詐行為所需的技能和知識,並建立主人翁工作文化。
建議3
•要求提供成本預算•
財經事務及庫務局局長應檢視在財政審核方面的規定,考慮審計署的意見,例如當服務部分佔整體合約價值或成品的相當比重,便應要求競投者提供成本預算,並評估是否需要進行財政審核。
跟進
財庫局已就價值超過1500萬元的貨品合約引入財政審核,此安排適用於2026年1月1日或之後發出的招標
建議4 •採購程序善用科技•
探討可否在政府的採購程序中更廣泛使用科技
跟進
物流署已設立內部電子資料庫,加強部門間信息互通,識別高風險投標者。署方正發展人工智能工具以協助進行盡職審查工作,容許於各網上來源進行同步查詢;並整合相關資訊,以清晰易明的方式呈現。
