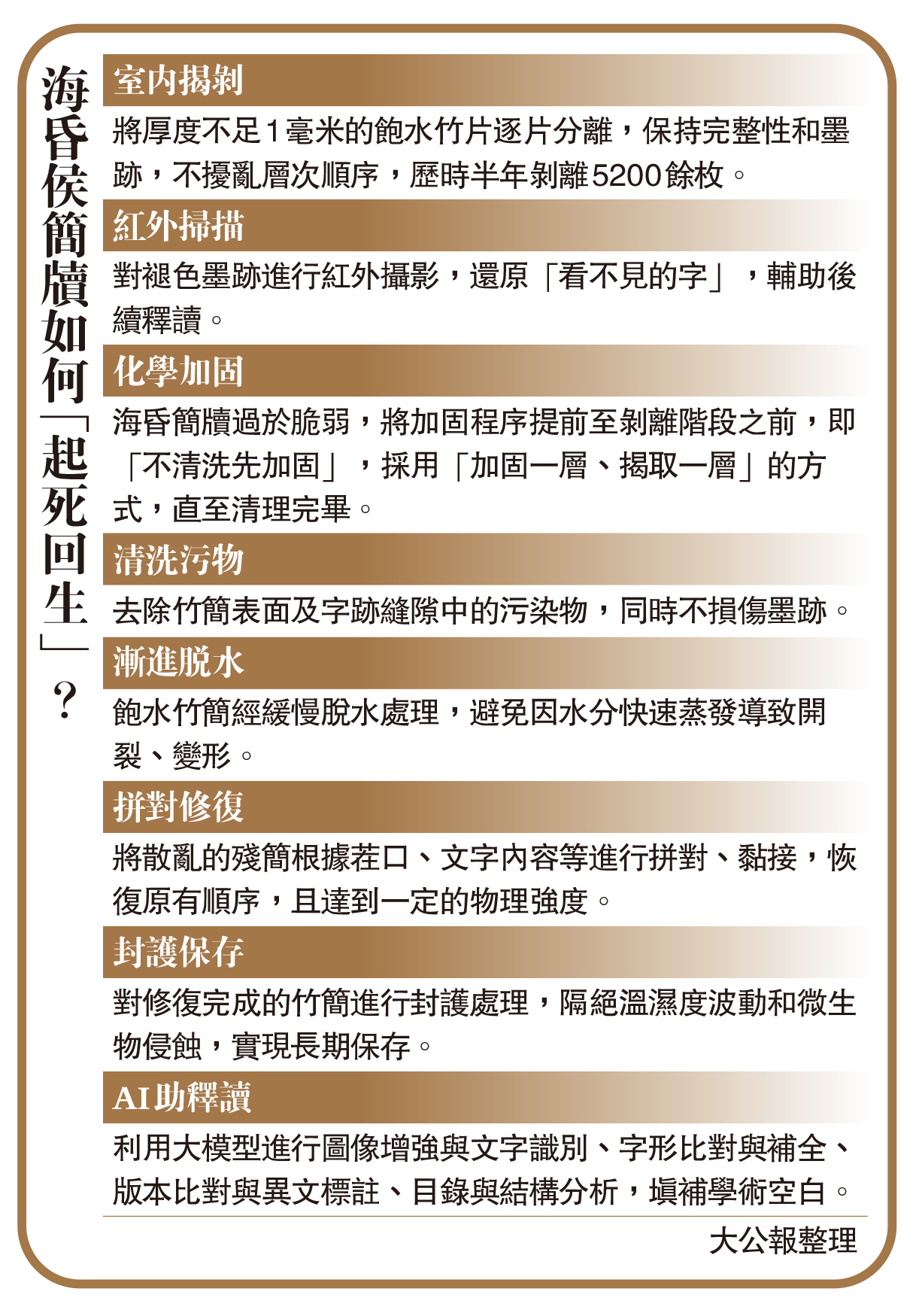
室內揭剝
將厚度不足1毫米的飽水竹片逐片分離,保持完整性和墨跡,不擾亂層次順序,歷時半年剝離5200餘枚。
紅外掃描
對褪色墨跡進行紅外攝影,還原「看不見的字」,輔助後續釋讀。
化學加固
海昏簡牘過於脆弱,將加固程序提前至剝離階段之前,即「不清洗先加固」,採用「加固一層、揭取一層」的方式,直至清理完畢。
清洗污物
去除竹簡表面及字跡縫隙中的污染物,同時不損傷墨跡。
漸進脫水
飽水竹簡經緩慢脫水處理,避免因水分快速蒸發導致開裂、變形。
拼對修復
將散亂的殘簡根據茬口、文字內容等進行拼對、黏接,恢復原有順序,且達到一定的物理強度。
封護保存
對修復完成的竹簡進行封護處理,隔絕溫濕度波動和微生物侵蝕,實現長期保存。
AI助釋讀
利用大模型進行圖像增強與文字識別、字形比對與補全、版本比對與異文標註、目錄與結構分析,填補學術空白。
大公報整理
評論
查看更多評論>>
加載中……
熱榜
